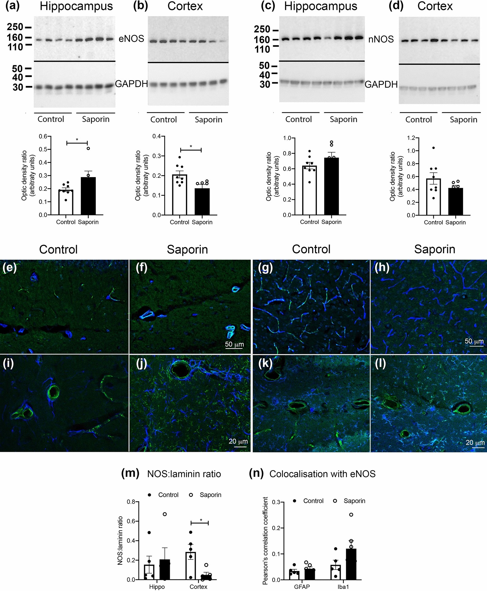
Fig. 3

Regional variation in NOS expression and activity in control and saporin-treated mice. a–d Western blots and quantification of levels of eNOS (a and b) and nNOS (c and d) in the hippocampus (a, c) and cortex (b, d) of control and saporin-treated mice (n = 6–8/group). Molecular weight markers (kDa) are shown on the right hand side. The black line demarcates the original blot (upper) and the same blot re-probed for loading control (lower). e–h Photomicrographs showing the expression of total NOS (green) in laminin-positive vessels (blue) in the hippocampus (e and f) and cortex (g and h) of control (e and g) and saporin-treated mice (f and h). Note the stable expression of NOS in hippocampal vessels of saporin-treated mice, while NOS expression is significantly reduced in cortical vessels of saporin animals. i–l eNOS expression (green) in GFAP-positive astrocytes (blue, i and j) and Iba1-positive microglia (blue, k and l) in the hippocampus of control (i and k) and saporin mice (j and l). Colocalization between eNOS and GFAP or Iba-1 is shown as white-turquoise. m and n Quantification of NOS expression in blood vessels as a ratio to overall vessel density (m) and degree of colocalisation between eNOS and GFAP or Iba1 as measured by the Pearson’s correlation coefficient (n). n = 5/group. Scale bars for f and h = 50 μm; j and l = 20 μm. *p < 0.05