Skip to main content
Fig. 3 | Acta Neuropathologica Communications

Fig. 3

From: Experimental colitis promotes sustained, sex-dependent, T-cell-associated neuroinflammation and parkinsonian neuropathology

Fig. 3

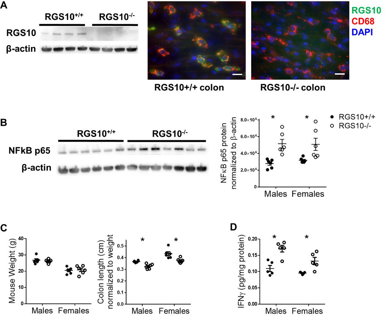
RGS10 deficiency induces intestinal inflammation and dysfunction in mice. In 2-month-old male and female RGS10+/+ and RGS10−/− littermates: A RGS10 protein and RGS10+ cells (green) which are also CD68+ (red) in colon tissue counterstained with DAPI (40x, scale bar = 20 μm). B NFκB p65 protein in distal colon tissue (two-way ANOVA, Sidak’s post hoc, n = 6 per sex, genotype effect p = 0.0002). C Mass and colon length normalized to mass (n = 6 per sex, for colon length: genotype effect p < 0.0001, sex effect p < 0.0001), D IFNγ concentrations and (n = 5 per sex, genotype effect p < 0.0001, sex effect p = 0.0104). Blots are representative images containing samples from both male and female mice. * indicates significant differences between genotypes

Back to article page