Fig. 4

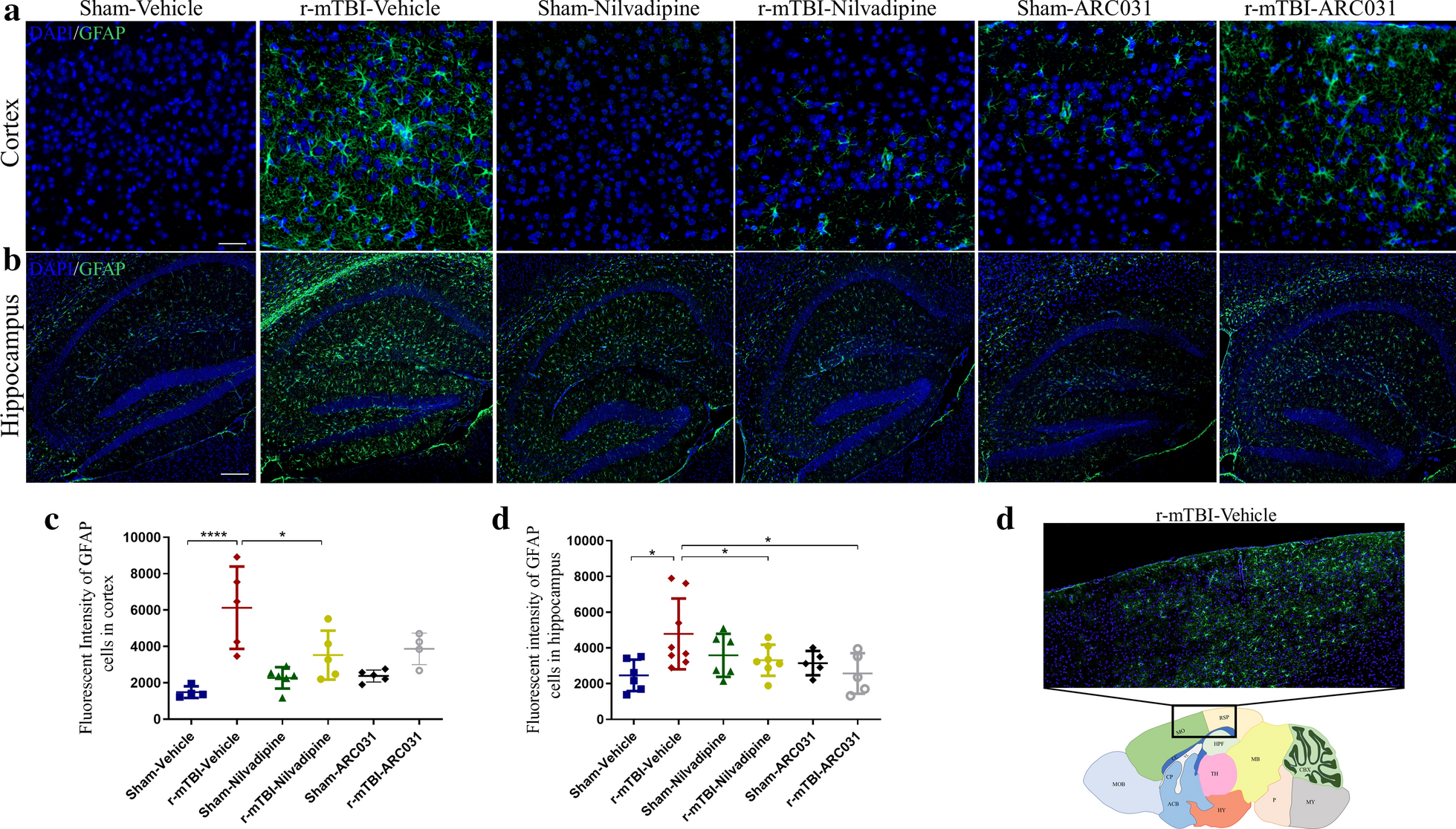
Immunofluorescent images of GFAP signal in cortex (a) and hippocampus (b). In the r-mTBI-vehicle mice, strong GFAP signal was found in cortex under the injury site spreading into the deeper layers including retrosplenial and somatomotor cortical regions (a, e). In r-mTBI-nilvadipine mice, no GFAP signal was found in similar cortical (a, c) or hippocampal regions (b, d). In r-mTBI-ARC031 mice, GFAP signal was significantly reduced in hippocampus (b, d), but not in cortex (a, c), compared to the r-mTBI-vehicle group. Cortical GFAP in r-mTBI-ARC031 was not significantly different from sham-vehicle (d). Distribution of n in “cortex/hippocampus” (M-male, F-female): sham-vehicle n = 4/6 (2M, 2F/3M, 3F), r-mTBI-vehicle n = 5/8 (3M, 2F/5M, 3F), sham-nilvadipine n = 6/6 (3M, 3F/4M, 2F), r-mTBI-nilvadipine n = 5/7 (2M, 3F/3M, 4F), sham-ACR031 n = 5/5 (2M, 3F/3M, 2F), r-mTBI-ARC031 n = 4/5 (2M, 2F/4M, 1F). Data are presented as mean \( \pm \) standard error of the mean; significance was calculated using one-way ANOVA. Scale bars equal 20 μm for cortex and 200 μm for hippocampus